内容摘要:对121份裁判文书的实证研究表明,自书供述在部分刑事案件中的运用十分普遍。自书供述的运用有着重要的实践价值,但是在多数案件中却被不当地用于遏制翻供以及规避适用于讯问程序的若干限制。由于当前关于供述合法性的收集与审查规则主要针对讯问,掩藏于自书供述背后的非法取证可能较为严重地存在,这导致对这种证据的合法性审查难以有效地开展。就自书供述的真实性而言,一方面存在被人为不当拔高的问题,另一方面则由于侧重使用言词证据进行印证而存在明显弊端。导致自书供述的运用呈现困境的主要原因是现有的供述程序出现了“结构性失衡”,这需要通过正当法律程序加以完善和规制。
注:为便于阅读,文章删去注释,内容有删节。若阅读原文,请查阅《北大法律评论》第19卷第1辑。
关键词:自书供述 合法性 真实性 结构性失衡 正当法律程序
作者简介:梁坤,西南政法大学刑事侦查学院副教授,法学博士。
一、 问题与视角
现行《刑事诉讼法》第122条规定,“犯罪嫌疑人请求自行书写供述的,应当准许。必要的时候,侦查人员也可以要犯罪嫌疑人亲笔书写供词”。据此,在侦查程序中,供述除了可以通过常规的讯问方式获取以外,也可以经由嫌疑人自行书写的方式生成。自书供述并非中国的独创,不仅德国、日本这样的具有大陆法传统的国家认可这种特殊的书面供述存在,而且美国这样的英美法国家的侦查活动中也允许这种形式的供述使用。自书供述也并非自现行《刑事诉讼法》才规定的,现行《刑事诉讼法》的规定实际上完全是对1979年、1997年和2012年版本的《刑事诉讼法》相应规定的继承。长期以来,自书供述在我国的侦查实践中有着广泛的运用。早在解放初期,侦查机关就曾将日本战犯嫌疑人的“笔供”作为重要证据加以使用。而在如今,自书供述在贿赂等类型的案件中的运用已经十分普遍。然而与实践中的情况不同的是,根据相关文献的检索结果来看,一个令人备感困惑的现实在于,理论界自1979年至今对这个问题的研究却可谓相当有限。
从较早的一些为数不多的研究来看,相关文献一方面从公安机关侦查的角度出发,较为有限地对自书供述的功能与价值等问题有过一定程度的阐释,但普遍并不深入。另一方面,相关研究重点关注的是如何在侦查程序中对自书供述加以固定,触及的主要是具体操作层面的问题。
而近年来与此相关的同样有限的研究,则主要是根据“自书材料”这个关键词展开的,关注的问题基本上都是职务犯罪诉讼程序中运用的“自书材料”。具体而言,相关研究主要涉及两种类型的“自书材料”。第一类是形成于纪检监察程序而后移送给检察机关职务犯罪侦查部门的“自书材料”,第二类则属于检察机关在办理职务犯罪程序中直接获取的“自书材料”。从第二类“自书材料”来看,按刑事立案与否,还可以将其划分为立案前“自书材料”和立案后“自书材料”。这些研究由于定位于职务犯罪,基本上忽略了检察机关之外其他侦查机关办案程序中生成的“自书材料”的问题;由于基本不关注刑事立案之后嫌疑人自书的供述,因此也与上述《刑事诉讼法》第122条规定的内容没有太大的关系。
与理论研究的关注度显著不足相比,根据笔者的观察,嫌疑人在各个侦查机关办案程序中自行书写的供述已经在许多案件中暴露出大量的问题,尤其是与此相关的嫌疑人权利保障、侦查权的制约、证据的合法性及真实性方面的审查认定等问题已经突显出来。例如,这其中需要回答的一个最为基本的问题是,既然供述可以通过讯问方式获取,为何立法要专门规定嫌疑人自书供述这种类型?顺着这个问题出发,还有一些附带的问题需要厘清:实践中一些侦查人员为何会倾向于在讯问程序之外交由甚至强制要求嫌疑人自行书写供述?此外,由于涉及供述的立法和多年来的研究主要是从讯问的角度展开,那么对自书供述的审查认定是否应当完全照搬与讯问程序相同的规则?
为了令研究主题集中,本文只根据现行《刑事诉讼法》第122条规定的内容展开,只关注侦查程序中生成的自书供述的相关理论和实务问题。当然,需要说明的是,本文的分析将不局限于某一侦查机关办案程序中获取的自书供述,还主要针对职务犯罪侦查和公安机关开展的侦查展开。虽然检察机关的职务犯罪侦查部门已经陆续转隶到新组建的监察委员会,但监察委员会的职务犯罪调查在实际运行过程中也必定会大量运用被调查人的自书供述。于是,本文部分内容中关于2013年以来检察机关职务犯罪侦查程序中运用嫌疑人自书供述的分析仍具有重要价值,对监察委员会相关供述制度的运行和完善可以提供重要的理论和实务参考。
二、 自书供述运用的统计分析
(一)取样方法
为了实际把握自书供述以及这种证据的司法运用的具体情况,笔者主要采用了案例研究法,以“中国裁判文书网”为分析对象,并从中搜集案例样本进行定量数据统计,并在此基础上进行典型案例分析。具体而言,首先以实务中经常称谓的“自书供述”“自书供词”为关键词进行精确检索,并根据《刑事诉讼法》第122条规定的关键词“自行书写”寻找案例。去除民事案件中的自书材料、证人自书证言、纪检监察办案程序及刑事初查程序中的自书材料等与本文研究内容无关的案例外,自2013年《刑事诉讼法》施行后截至2017年5月1日的近四年半的时间内,笔者从上载该网的裁判文书中总共搜集到121个样本。客观地说,这些有限的裁判文书并不能反映实践中自书供述运用的全貌,但由于严格按照上述关键词检索而无人为加工的问题存在,命中的样本作为本部分实证研究的基础应当具有较强的分析价值。
(二)样本概况
统计分析发现,该121份裁判文书来自25个省级行政区的人民法院,覆盖面广泛。其中,一审判决书91份,二审判决书28份,驳回申诉通知书2份。从裁判文书生成的时间来看,2013年15份,2014年45份,2015年33份,2016年28份。从总体上看,分布较为均衡。考虑到裁判文书的实际生效到上载互联网通常有一定时间间隔,这样的样本数据分布是较为合理的,而且应当说具有较佳的代表性。
(三) 证据概况
从这些裁判文书中自书供述的称谓来看,除了本文选取的关键词“自书供述”“自书供词”外,还包括“悔过书”“情况说明”“交代材料”“亲笔供词”等。由此可见,这类证据总的来说在实践中并无规范统一的名称,一定程度上也反映出其在运用过程中较为混乱。从自书供述的两种生成方式来看,121份裁判文书中只有3份明确载明系侦查机关要求嫌疑人书写,有1份系嫌疑人自行请求书写,其余案件中自书供述的生成方式并不明确。从这些自书供述的具体内容来看,全部系有罪供述,不存在任何形式的无罪或罪轻辩解。
(四)罪名分布
从所有这些裁判文书来看,全部是有罪判决或裁定,涉及32种共计143个罪名。根据中国裁判文书网刑事案由的分类,这些罪名的数量及相应占比具体统计如下:
从上述运用自书供述的案例数据来看,排前3位的分别受贿、贪污及毒品类犯罪。而从案由分布来看,很明显这类供述在职务犯罪中最为多见,贪污贿赂及渎职类案件总共出现了84份自书供述,占总数的69.42%。其中,受贿犯罪(46份)占到了总数的32.16%。如果加上行贿(5份)和单位行贿(2份),运用自书供述的贿赂类犯罪更是占到了案件总数的37.06%。考虑到职务犯罪案件在所有刑事案件中占比数极其有限,因此自书供述在公安机关侦办的为数众多的案件中的运用相对而言是较少的。
(五)质证与认证
在上述121个样本中,总共有13起案件的自书供述在法庭质证过程中不为被告方所认可,比例超过了1/10,可见这种证据在实践中是较容易遭受质疑的一种类型。从质证内容来看,这些案例中被告方提出的16个质证意见主要是从以下三个方面展开的:
一是从证据合法性角度展开质证,提出自书供述不属于法定证据形式,此类情况涉及1个案例;自书供述是在没有具体告知诉讼权利后形成的,此类情况涉及1个案例;自书供述是在侦查人员采用刑讯逼供等非法取证方法后形成的,此类情况涉及9个案例。二是从证据真实性角度展开质证,主要针对的是自书供述内容矛盾、有误或虚构,此类情况涉及4个案例。三是从较为特殊的角度展开质证,此类情况只涉及1个案例。如某案质证意见认为,嫌疑人文化水平接近文盲,不明白自己供述的内容,其供述笔录不能作为证据使用。
从人民法院对自书供述的认证来看,没有提出质证意见的自书供述全部获得了采纳。而从上述提出了质证意见的13起案例来看,11起案例中的自书供述全部获得采纳,1起案例的自书供述遭到排除,另有1起案例中的自书供述的内容受到了部分否定。
三、 自书供述运用的原因探究
开篇提到,既然供述可以通过讯问犯罪嫌疑人的方式获取,那么为何《刑事诉讼法》会同时容许自书供述存在,为何某些类型案件还广泛地运用自书供述,这样的问题值得深思。然而,法律和相关的司法解释均不明确,实务界对此问题的认识也并不一致。综合相关研究和上述案例样本中的实际做法,运用自书供述的原因大致体现在如下几个方面:
(一) 讯问笔录不足的弥补
典型的情形是,侦查人员已经通过常规的讯问程序固定了供述,但由于讯问笔录的内容因种种原因存在不足之处,于是嫌疑人采用自书供述的方式对讯问笔录存在的相应不足加以弥补,这对侦查机关和司法机关全面查明和认定案件事实是具有重要的意义的。而且,当嫌疑人在这种情况下请求书写供述对讯问笔录加以补充之时,应当认为这是法律赋予他们的诉讼权利,应当得到肯定。正是基于此,《刑事诉讼法》第122条才会规定,嫌疑人请求自行书写供述的,“应当”准许。
实践中,讯问笔录的内容经常会出现诸多不足之处。例如,有论者认为,在讯问过程中,有时侦查人员存在过失,或者嫌疑人自己口头表达不清,不能畅所欲言;有时嫌疑人讯问时没有想起,事后记起来需要补充;有时嫌疑人当时没有认识到,后来认识提高了,需要坦白交代、认真悔过;等等。在这些情况下,被告人请求自行书写供述,是应当被准许的。我国香港特别行政区的《查问规则及指示》中关于“书面供述”部分的具体规定更是明确要求,执法人员在讯问嫌疑人及记录口供期间,还必须时刻提醒嫌疑人是否需要就其所作的陈述自行记录;如该嫌疑人提出他不能亲自书写或希望某人替其书写,执法人员则应告知嫌疑人可替其书写。从该规定来看,这实际上也是侦查人员为了避免讯问笔录可能存在的不足,而通过提醒嫌疑人自行书写供述的方式来对讯问笔录加以补充的具体表现。
然而,根据笔者在各地公安机关和人民检察院的调研,我国(不包含港澳台地区)当前司法实践的现实则是,自书供述极少是基于嫌疑人自行请求书写而生成的。从上文的统计分析发现,121起案件中只有一起案件的判决书明确说明其中有1份自书供述系嫌疑人请求书写的。令人尴尬的统计数据表明,嫌疑人请求自行书写供述以弥补讯问笔录的情况在实践中几乎可以忽略不计。而从侦查人员要求嫌疑人自行书写供述角度而言,其主要的目的也并不是为了对讯问笔录查漏补缺,弥补其可能存在的不足。因此,从总体而言,尽管用自书供述来弥补讯问笔录具有重要的实践价值,但是这并不是目前运用自书供述的主要原因。
(二) 特殊情形供述的固定
在侦查实践中,在一些特殊情况下,通过常规讯问获取供述并不是一个可行或明智的方案,而最好的方案就是以嫌疑人自行书写的形式来固定供述。正因如此,《刑事诉讼法》第122条规定在“必要的时候”,侦查人员也可以要犯罪嫌疑人亲笔书写供词。
有论者具体认为,当出现犯罪嫌疑人口头表达能力差、供述内容难以启齿、供述内容复杂短时间内无法表述清楚、供述内容涉及专业领域、需要从书面供词上提取侦查线索等情形时,侦查人员可以要求犯罪嫌疑人亲笔书写供词。除了这些具体的情节外,当需要由亲历案件的嫌疑人勾画现场和物品时,当嫌疑人属于聋哑人时,由其自行书写供述都十分必要。本文的样本案例也存在类似的情形。例如,在黎某等人盗窃案侦查过程中,民警在第一次讯问过程中发现两名嫌疑人均系聋哑人,因此为二人聘请了专业聋哑老师在场指导甄别。由于二人均有一定文化,有识字、写作能力,故讯问记录的作答,均由二被告人自行书写,并签字予以确认。
由此可见,从侦查实践的角度而言,当这些实际上为数不多的特殊情形出现时,确实有必要由嫌疑人自书供述,否则就无法顺利地获取供述。但问题在于,法律、司法解释对所谓的“必要的时候”并未具体说明,而且也不要求自书供述的内容对该“必要的时候”予以明确。于是在实践中,当嫌疑人在侦查人员要求下自书供述时,相应的内容普遍都不会具体说明采用这种方式生成供述的理由。这种状况实质上导致运用自书供述的正当性存在着很大的疑问。
(三)讯问笔录内容的比对
自书供述可以用于同其他证据进行比对,以此判断证据之间是否能够印证抑或是否存在矛盾。但是,这样的论证与讯问笔录同其他证据的比对并无实质区别,因此这里仅仅从本文的关注点出发,只对运用自书供述比对讯问笔录的角度展开分析。毫无疑问,自书供述和讯问笔录相结合,可以丰富供述的表现形态及数量。在获取这两种不同形式的供述之后,可以方便地对其内容进行比对,这对发现供述矛盾是有重要意义的。《最高人民法院关于适用<中华人民共和国刑事诉讼法>的解释》(以下简称《最高法解释》)第80条规定,对供述和辩解应当着重审查的内容中第(5)项,即“被告人的供述是否前后一致,有无反复以及出现反复的原因”。由于讯问笔录和自书供述作为供述的两种不同的表现形式,必然存在时间上的先后关系,因此对两者的内容可以方便地进行细致的比对。
如果自书供述的内容与讯问笔录在细节方面高度一致,那么嫌疑人供述内容的真实性也就有了更为坚实的保障。与此相对的是,如果经比对发现自书供述与讯问笔录之间存在矛盾,那么这就有助于揭示自书供述抑或讯问笔录的内容存在的误差、失真、虚假等问题,并且在此基础上判断两者之间的矛盾到底是冲突性矛盾还是差异性矛盾、根本性矛盾还是非根本性矛盾、自相矛盾还是相互矛盾等,并为下一步获取新的供述或深挖供述细节提供基础。
(四)后续程序翻供的遏制
如果自书供述在实践中都是因上述三个原因而生成的,那么相应的证据在实践中的运用显然是具有积极意义的。而从规范分析的角度讲,侦查人员要嫌疑人自行书写供述,根据《刑事诉讼法》第120条规定,前提是出现了“必要的时候”。换言之,基于上述原因运用这种证据确实具有必要性,是符合立法的目的的。不过,司法实践的现状表明,侦查人员并不全是基于这三个原因来运用自书供述的。例如,当这种证据被人为地用于“遏制”嫌疑人或被告人在后续程序中的翻供时,显然不是因为出现了“必要”的情形。
有论者明确提出,运用自书供述主要就是为了遏制翻供,甚至认为这是遏制翻供的有效措施。从笔者在各地公安机关的调研访谈来看,这实际上就是目前侦查实践中运用自书供述的主要原因。然而,有了自书供述,到底是否就真能起到遏制翻供的效果?从词义来看,遏制意指“强迫使停止”。换言之,如果认为自书供述能够遏制翻供,那么只要有了自书供述,嫌疑人或被告人在后续程序中便无法翻供,抑或翻供就不再有任何意义。
实际上,自书供述属于供述一种特殊的表现形式。如果认为自书供述是“遏制翻供的有效措施”,那么供述的另外一种表现形式即讯问笔录也理应具有这样的作用。那么,自书供述或其他的讯问笔录是否具有这样的重要作用?笔者持否定意见。从《最高法解释》第83条的内容来看,被告人翻供后,到底是采信庭前供述还是庭上辩解,关键是看庭前供述或庭上辩解是否与“其他证据”相印证。按司法解释的文义理解,这里的“其他证据”应当是除“供述与辩解”而外的物证、书证等其他7种法定证据形式。也就是说,要确认包括自书供述在内的庭前有罪供述的真实性,关键就在于案件中是否有其他证据形式提供的“印证性直接支持”,而不取决于嫌疑人是否曾经自行书写过供述。因此,该司法解释的条文其实隐含着对供述(含自书供述)遏制翻供之作用的否定。换言之,既然自书供述本身就是一种供述,因此根本谈不上用这样一种有罪供述来遏制或否定翻供。况且,如果认为只要嫌疑人自行书写了供述就能遏制其翻供,而不论这种供述是否是在外力强迫之下而生成的,这将导致其极难在后续的诉讼程序中作出符合案件客观真相的翻供。这显然不利于保障嫌疑人或被告人应有的诉讼权利。
因此,自书供述目前在实践中所发挥的这种所谓作用应当得到抑制甚至明确的否定。上述观点之所以倾向于用自书供述来遏制翻供,很大程度上是人为地赋予了这种证据本身并不绝对具有的真实性,进而也过度且不当地拔高了它的证明力。
(五)法定讯问程序的规避
从侦查实践来看,运用自书供述还有一个非常重要的原因,那就是用于规避法定的讯问程序的若干限制。同用于遏制翻供类似的是,基于规避法定讯问程序的目的而运用自书供述,也属于对这类证据的不当运用。
通过多年的治理,非法讯问已经得到了很大程度的限制。特别是在职务犯罪侦讯过程中,由于法律强制性地要求每一次讯问的过程都要进行同步录音录像,这使得非法取证至少在镜头下讯问的时候基本上无处遁形。然而,当下的制度并非尽善尽美,非法获取的供述仍未杜绝。由于供述并非只有通过讯问才能获取,采用嫌疑人自书供述的形式,便可以巧妙地规避目前适用于规制常规讯问程序的若干限制。这恰好可以佐证上文的案例统计分析中反映出来的现象,即在职务犯罪侦查过程中越是强调要强制性地通过同步录音录像等方式规制讯问程序,侦查人员则越是倾向于在开展讯问的同时要求嫌疑人自书供述。据笔者在重庆市某区人民检察院的调研,自书供述在其侦查的90%以上的职务犯罪案件中都存在。正如下文所言,目前的侦查程序基本上不存在针对自书供述合法性和真实性的保障机制,这导致掩藏于其后的非法取证可能较为严重地存在,而且极难查实。由此可见,为了规避讯问程序的限制而运用自书供述,恰如钻法律规定的空子,这导致这种证据的生成与法律正当程序的精神背道而驰。
四、 自书供述的审查认定
就刑事证据审查的具体内容而言,一般涉及证据能力和证明力两个方面。而从证据能力和证明力的考量标准来看,主要是从合法性、关联性和真实性三个方面加以评价,但一般而言很难绝对地认为“三性”标准属于证据能力标准抑或证明力标准。例如,不能简单地认为不具有合法性的证据便不具有证据能力。这是因为,非法言词证据当然不具有证据能力,但违法取得的瑕疵证据一般只影响证明力的大小。同理,绝对不真实或与案件事实绝对不关联的证据当然不具有证据能力,但真实性存疑或关联性较弱的证据通常也不会轻易被排除而也只是影响证明力。正基于此,本部分将从刑事证据“三性”的角度综合分析自书供述的证据能力和证明力问题。需要指出的是,上述统计分析已经显示,样本案例中自书供述的内容均系嫌疑人认罪,从而与涉案事实具有密切的关联性,因此关于这种证据关联性审查认定方面的问题在理论和实践中并不突出。于是,本部分的分析仅从自书供述的合法性与真实性这两个角度展开。
(一)自书供述的合法性
1. 合法性规则呈现严重缺位的面貌
虽然侦查程序中的供述可以分为讯问笔录和自书供述这两种形式,但一个明显的问题在于,目前刑事法律程序关于供述合法性的收集与审查规则主要是针对通过讯问获取的供述的。一方面,《刑事诉讼法》第二章“侦查”第二节“讯问犯罪嫌疑人”部分,结合《公安机关办理刑事案件程序规定》(以下简称《程序规定》)第八章第二节“讯问犯罪嫌疑人”以及《人民检察院刑事诉讼规则》(以下简称《最高检规则》)第九章第二节“讯问犯罪嫌疑人”的内容,确立了关于讯问犯罪嫌疑人的详细程序。另一方面,《最高法解释》第80条关于被告人供述和辩解的合法性审查,前三项均是围绕“讯问”是否合法展开的,而只是在第(4)项笼统地指出要审查“供述有无以刑讯逼供等非法方法收集的情形”。与此相对的是,《刑事诉讼法》在第122条简单地规定了自书供述之后,几乎完全忽视了这种供述形式的收集及审查方面的合法性问题。《程序规定》及最高人民法院和最高人民检察院的司法解释也没有对自书供述的收集及审查规则予以细化。
(1)合法性规则缺位的具体表现
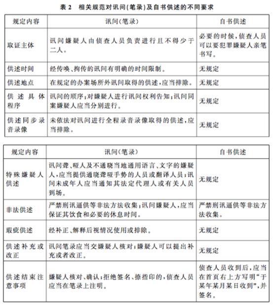
自书供述的合法性规则严重缺位,已是一个不争的事实,这从而导致对这种供述形式进行合法性审查的时候几乎找不到依据。结合《刑事诉讼法》《程序规定》《最高检规则》《最高法解释》及《最高人民法院关于建立健全防范刑事冤假错案工作机制的意见》等规范,笔者在下表中梳理出相关规定对讯问(笔录)及自书供述在合法性规则上极为不对等的要求:
从上表来看,关于自书供述合法性规定的第一点和最后一点属于一般性的程序规定或形式要求,实质上的规范主要涉及“非法供述”这一种类型。实际上,这种类型的合法性并非仅仅针对自书供述,而是同样适用于讯问笔录。根据《最高法解释》第80条第(4)项规定,应当着重审查的是“供述有无以刑讯逼供等非法方法收集的情形”,可见该规定并没有区分两类不同供述形式的合法性问题。由于多数针对讯问笔录合法性的要求并没有明确地适用于自书供述,被告人及其辩护人简单套用讯问程序合法性规则而进行的质证注定不容易获得成功,法官通常也不会据此来对自书供述进行认证。于是,嫌疑人、被告人在实践中翻供抑或辩护人提出质证也只能是主要根据非法供述这一种情况展开。从上文的统计数据可以发现,针对自书供述提出的质证意见,在总共13个案例中便有多达9个案例是针对刑讯逼供等非法取证问题展开的,关于自书供述的合法性规则的大量缺位带来的实际影响由此可见一斑。
(2)基于同步录音录像制度的进一步分析
由于同步录音录像制度乃是我国近十余年来在刑事诉讼中用于保障供述合法性的代表性措施,因此这里有必要进一步探讨。根据《刑事诉讼法》第123条,侦查人员在讯问犯罪嫌疑人的时候,可以对讯问过程进行录音或者录像;对于可能判处无期徒刑、死刑的案件或者其他重大犯罪案件,应当对讯问过程进行录音或者录像。据上文所言,现行法所规定的同步录音录像只是适用于讯问程序,而并未对自书供述的程序提同样的要求。公安部与最高人民检察院共同于2014年发布的《公安机关讯问犯罪嫌疑人录音录像工作规定》《人民检察院讯问职务犯罪嫌疑人实行全程同步录音录像的规定》也均只是将同步录音录像用于规范讯问程序。除此之外,《监察法》第41条也只是要求,调查人员在进行“讯问”时,应当对全过程进行录音录像。
从这个角度来看,本文实证样本中柴某诈骗案的自书供述被排除,便显得极不平常。该案庭前会议过程中播放的录像显示,被告人书写供词的过程受到了侦查人员的指导,法院据此认定该供述不具有证据资格,应予排除。实际上,侦查机关在该案中已经“超越”了法律的要求,对嫌疑人自书供述的过程进行了录像,但是在此过程中因不当引导露出了马脚。换言之,如果侦查机关对此过程并未录像抑或即使录像但是并不承认进行了录像,这实际上并不违背现行法的要求。据此,自书供述的合法性尚无法通过同步录音录像来加以保障。
2. 生成环境易隐藏难以查实的非法取证
如前所述,嫌疑人自书供述可以分为请求书写及侦查人员要其书写这两种情况。但在封闭的侦查环境中,嫌疑人到底是基于哪种情况书写供述,在后续的刑事诉讼中其实很难查清,而两种类型的自书供述的背后都容易隐藏非法取证。于是,在与自书供述的生成环境相关的合法性规则严重缺位的情况下,在嫌疑人不享有沉默权和律师在场权的情况下,这种供述形式极容易受到侦查人员的操控,如果嫌疑人或被告人在后续的刑事司法程序中翻供,基本上也很难提供明确的线索或证据供司法机关查实。
一方面,如果嫌疑人无意自行书写供述,而是在侦查人员采用非法方法后明令要求其书写,这应当被视为典型的非法取证,但问题是这极难查明。例如在桂某贪污、行贿、串通投标案中,被告人称侦查人员采用了指供、诱供、逼迫手段迫使其认罪并自书供词。在某非法经营案中,被告人也称其供述是“办案人员让其那样写”。这两起案件最终均未被法院认定取证非法,毕竟被告人所谓的非法取证情形难以为外界所发现。另一方面,如果以“请求”自书供述为名而行实际强制“要求”自书供述之实,这实质上也应当被视为违背了供述自愿性而属取证违法,但问题同样在于难以查实。例如,在蔡某受贿案中,被告人后来翻供称,其所谓“请求”自书的供述是在侦查人员非法取证即引诱、恐吓、欺骗的情况下形成的。虽然法院也未采纳翻供的内容,但一个不容忽视的事实是,侦查人员在类似案件中通过非法方法强制“要求”嫌疑人书写供述,而在供述内容中实际上很容易操作成嫌疑人“请求”自行书写供述。在并未强制要求进行同步录音录像而且缺乏其他外部监督机制的情况下,这种形式上由嫌疑人“请求”书写因而似乎具有很高证明力的供述极容易掩盖背后可能存在的非常严重的非法取证。
3. “真实故合法”的认证思路导致合法性审查徒有虚名
易延友教授在《非法证据排除规则的中国范式》一文中,提出了非法证据排除实践中存在的“真实故合法”的困境。该文援引的一份裁判文书认为,被告人刘某在侦查阶段的自书供述与讯问笔录及其他证据相互印证,“足以证实”其贩卖毒品的事实,故不存在违法取证的情形。作者认为,这是典型的“真实故合法”的认证模式,它实际上是以证据内容真实性的内心确信来证成取证程序合法性的内心确信。而在本文收集的案例中,也存在诸多这样的情况。例如,法院认为李某受贿案供述收集程序合法,其中一个理由也在于其包括自书供述在内的所有供述得到了案件中证人证言及其书证的印证。而在汤某受贿案中,法院认定不存在违法取证,一个重要的理由也是在于,“汤某的有罪供述能够与佘某某等证人证言相吻合”。
“真实故合法”的认证思路显然混淆了刑事证据的合法性与真实性,实质上是用真实性判断替代了合法性审查。这种认证思路所带来的一个严重的实践后果便是,裁判者实际上主要关注的是自书供述的真实性;即使辩护方提出的质证意见是针对合法性展开的,裁判者也会漠不关心。这种局面导致对自书供述的合法性审查可能完全被架空。
(二)自书供述的真实性
1. 自书供述的真实性存在被人为拔高的问题
作为供述的一种表现形式,自书供述之所以在实践中受到侦查机关和司法机关的青睐,一个重要的原因在于,很多人认为既然它是嫌疑人自行书写的,那么相较讯问笔录便更能真实反映嫌疑人对案件事实的认识,是其自由意志的实际反映。由于具有真实性,那么这种证据的证明力当然也比较强。有研究者具体提出,由于犯罪嫌疑人是犯罪行为的策划人或直接参与人,特别是在故意犯罪中,其对犯罪预谋比较清晰,对犯罪行为又有明确的认知能力,因此在犯罪行为结束后,其仍能对犯罪过程“记忆犹新”,让其重复回忆犯罪过程并书写下来,势必“有血有肉”,最能反映客观的全过程,证明力很强。也有论者认为,这种证据“最大的优势,是内容无记录人员的主观取舍,是真正意义上的自白。”自书供述“更加符合口供任意性规则”,其证明力自然更强。而在综合运用供述证据的情况下,“坚持亲笔供词、讯问笔录、视听资料三对照”,以文字和声像两种方式固定证据,增强了证明力。
不过,本文对此不敢苟同,上述观点实际上人为地拔高了自书供述的真实性,其必然的后果便是预先假定嫌疑人、被告人在后续刑事司法程序中的翻供或辩解的内容的是虚假的、不可信的。于是,在辩方提出了对自书供述内容真实性的否定意见的时候,控方或裁判者会很容易这样认为:既然被告人不承认犯罪,当初为何在侦查过程中要通过自书供述来承认罪行呢?特别是当自书供述的内容系“请求”书写时,其真实性似乎更能得到保证,其证明力也往往被认为比被“要求”书写时更高。在这种状况下,司法实践对自书供述证明力的青睐是不言而喻的。从上述实证分析的情况来看,所有121份判决书均系有罪判决或裁定,尽管有1份自书供述受到排除,但其他120起案件中的所有自书供述实际上都对这些的裁判结果提供了或多或少的支撑。
实际上,上述观点都忽视了一个不容回避的问题,那就是自书供述要体现其应有的证明力,必须建立在它是客观反映嫌疑人真实意思表示的基础之上的。如果内容不真实,又遑论证明力。考虑到实践中多数嫌疑人、被告人都被采取了未决羁押措施而被限制了人身自由,因此包括自书供述在内的庭前有罪供述在自愿性上是具有天然的缺陷的,甚至有时候就是在侦查人员施加强制外力的影响下“制造”出来的,相应的证据内容的真实性显然不应当被人为地过度拔高。
2. 侧重使用言词证据印证自书供述存在明显弊端
对于自书供述的真实性判断,目前较为突出的问题在于翻供的处理。如前所述,根据《最高法解释》第83条的内容,主要的审查方法便在于判断翻供前的供述和翻供后的辩解是否有相应的证据加以印证,印证规则可谓是具体指引包括自书供述在内的所有供述的真实性审查的核心规则。
实际上,这也是《最高法解释》第80条所要求的对被告人供述和辩解的真实性应当着重审查的具体内容的体现。具体而言,该条第(5)项要求审查被告人的供述是否前后一致,有无反复以及出现反复的原因。这便要求审查人员去判断多次供述是否能够相互印证,强调的是同一种证据形式之间的印证。例如,在吴某引诱、容留、介绍卖淫案中,法院对供述真实性的判断便属于这种类型。在被告人翻供后,法院采纳了之前的有罪供述,其重要的理由在于,吴某在其多次供述(含自书供述)中,对其容留黄某卖淫的时间、地点、次数、非法所得数额前后稳定一致。而根据《解释》第80条第(7)项的规定,在审查被告人的供述和辩解时,要注意与同案被告人的供述和辩解以及其他证据能否相互印证、有无矛盾。换言之,特别是对于审查供述、辩解与其他证据能否相互印证而言,实际上强调的是不同证据形式之间的印证。例如在李某受贿案中,被告人后来翻供,但法院对其自书供述予以采纳,因该供述得到了证人刘某、肖某、郑某、张某、黄某等证人的证言及其他书证的印证。
由此可见,无论是强调自书供述与其他供述即讯问笔录的印证还是与其他证据形式的印证,从而以此对这种证据的真实性予以审查,目前的司法实践主要就是依据印证规则开展具体的工作的。但是,在具体运用印证规则来审查自书供述的真实性的时候,实践中存在着一个较为突出的问题,那便是侧重使用言词证据来印证自书供述。
实际上,理论上一般认可这样的观点,即“用以印证口供的证据的可靠性越高,该口供的可靠性也越高”。如果从证据的理论分类来看,通常认为,实物证据的可靠性相较言词证据更高,因此在选择其他证据对自书供述加以印证的时候,最好是选用实物证据,辅之以言词证据,这样才能有助于使自书供述的真实性得到更好的保证。但是,司法实践的现状却与此并不相符。一方面,法院在进行同种证据审查的时候,实质上就是在将作为一种言词证据的自书供述与作为另一种言词证据的讯问笔录进行印证性比对。另一方面,法院在进行不同种证据审查的时候,在很多案件中也侧重关注于自书供述与诸如证人证言这样的言词证据之间是否能够印证。
于是,相较于实物证据而言,在用以印证的言词证据本身就在真实可靠性方面不占优势的情况下,自书供述的真实性也相应地得不到坚实的支撑。正如本文第二部分的统计分析揭示的那样,实践中大量的自书供述都在职务犯罪特别是贿赂类犯罪中出现,而由于言词证据在这类犯罪的证明中往往至关重要,因此司法实践中也只能是主要依靠言词证据来对自书供述进行印证。例如,在温某玩忽职守、受贿案中,被告人翻供后,法院对侦查阶段自书供述的真实性予以认可,只是强调该“证据的内容与证人庞某、杨某甲等多名证人的证言相互印证”。如果在这类案件中只是强调自书供述与本身并不可靠、稳定的其他言词证据能够印证,而同样作为言词证据的自书供述又因前文所述的那样容易受到非法取证的影响而本身便不可靠,这样一来对这种证据的真实性审查便很可能沦为过场,从而导致据此证明出来的所谓案件事实也容易背离案件的客观真相。
五、 供述程序的结构性失衡与调整
(一)供述程序呈现出严重的“结构性失衡”现象
上文以实证的方式展现了自书供述运用的现状、原因及审查认定这几个方面的问题。不难看出,作为供述的一种重要的表现形式,自书供述在中国的刑事司法中实际上扮演着非常重要的角色。长久以来,在证据运用实践中“口供中心主义”的背景之下,自书供述连同讯问笔录在许多案件的事实塑造方面无疑居于核心地位。不过,与通过讯问程序获取的供述相比,关于自书供述的研究、立法、实践却至少表现出三个方面的现状:
其一,从学术研究来看,关于讯问笔录的研究多,关于自书供述的研究少。从多年来的研究成果来看,刑事诉讼法学界关于侦查程序中讯问笔录的研究不胜枚举,而几乎不怎么关注自书供述。学理研究的欠缺,导致自书供述在运用过程中存在的问题没有得到充分暴露,从而也未受到更多人的关注。
其二,从程序规制来看,关于讯问程序的规制多,关于自书程序的规制少。虽然侦查程序中的讯问程序目前仍不完善,但我们不应否定多年来的立法及司法解释在这方面进行规制的努力。然而,相关的改革无疑都主要是将视角瞄准了讯问程序,而极大程度上都忽视了自书供述的相关程序规制。
其三,从证据评价来看,关于讯问笔录的排除多,关于自书供述的排除少。从法律规定的层面上讲,讯问笔录及自书供述都有可能因此侦查人员采取刑讯、威胁、引诱、欺骗等方式而成为非法供述,进而遭到排除。然而现实则是,从实践中被排除的侦查程序中生成的非法供述来看,总体上还是属于讯问笔录这一种类型。上述关于案例统计分析的数据也表明,虽然被告方经常对自书供述提出否定证据能力的辩护意见,但是真正被排除的案例实在是屈指可数。
笔者认为,造成以上三个怪现状的原因无疑是多方面的,但是最为重要的原因在于,现有的研究、立法及实践很大程度上混同了供述的这两种基本的表现形式,而没有真正厘清讯问笔录和自书供述实际上存在的很大差异,进而误认为对讯问相关问题的研究和立法规制就可以一箩筐地解决所有的与供述相关的问题。从程序的角度而言,这就导致立法、司法解释及近年来的司法改革对侦查中供述程序的规制和改造基本上都是定位于讯问程序,而对自书供述程序没有给予基本的、应有的关注,从而导致目前刑事侦查程序中的供述程序呈现出明显的“结构性失衡”现象。供述程序的“结构性失衡”直接导致与自书供述相关的程序规则严重缺位。于是,非法供述在自书程序中可能更加严重地存在,侦查人员也很可能利用自书供述程序的大量空白有意规避讯问程序。而当自书供述的内容存疑而需要进行合法性、真实性审查的时候,司法人员往往也会无从下手。
(二)自书供述的运用需得到正当法律程序保障
要改变供述程序“结构性失衡”的现象并消除相应的困境,最为简单易行的办法就是将目前适用于讯问程序的若干规则明确地强制适用于自书供述,从而使两种供述形式的程序规制达致平衡。这对目前几乎一片空白的自书供述程序的完善而言具有十分重要的意义。毕竟,“缺乏完备的程序要件的法制是难以运作的”。以讯问时同步录音录像制度为例,公安部发布的《公安机关讯问犯罪嫌疑人录音录像工作规定》就有必要在修订的时候改成《公安机关获取犯罪嫌疑人供述录音录像工作规定》。同理,《监察法》第41条规定的调查人员在进行“讯问”时应当对全过程进行录音录像,实际上也应当在未来调整为“调查人员在获取被调查人供述时对全过程进行录音录像”。当然,考虑到自书供述的特殊性,不能将一些特别适用于讯问程序的规则全部移植到自书供述的程序当中。例如,由于自书供述本身就出自嫌疑人,因此没有必要比照讯问程序也机械地要求其通过逐页签名或捺手印的方式对供述进行核对、确认。
不过,对自书供述程序的空白进行简单填补并不可能一劳永逸地解决这种证据目前存在的所有问题。原因在于,即便有了相应的程序,这也并不意味着程序就是正当的。如果建构起来的自书供述程序与公认的程序价值背道而驰,抑或相应的程序没有得到严格遵守,那么我们可能只是解决了一个旧问题,而无意间又创造出了一个新问题。因此,为了令这种证据在司法实践中得到恰当地运用,未来建构起来的应当是完备且能够切实落实的正当法律程序。从理论上讲,法律制度的正当性一般而言是指其所具有的价值合理性,是人们对它予以接受和信任的主要基础和根据。而法律程序本身的公正性、合理性、人道性便是程序优秀品质的具体体现。于是,在围绕自书供述构建、完善具有公正、合理、人道特性的侦查程序并致力于切实落实相应程序的时候,至少可以从以下几个方面加以努力:
第一,自书供述程序的理念应彰显嫌疑人诉讼主体地位。长久以来,在具有明显职权主义特征的中国侦查程序当中,嫌疑人只是被追诉的对象,与部分国家被明确赋予其诉讼主体地位的状况不能相提并论。赋予嫌疑人主体地位,历来是刑事诉讼法研究的一个重要的课题。毕竟,确立司法之主体性价值观很大程度上关乎着中国司法和诉讼制度的现代化。就自书供述程序的运行而言,只有令嫌疑人享有诉讼主体地位,才能使这种证据得到妥善的运用。为此,从理念上应当认识到,自书程序由于不属讯问程序,因此应采任意侦查的基本原理,而不能复制强制侦查的制度建构。无论是嫌疑人请求书写供述还是侦查人员要其书写供述,都不应容许侦查人员在整个流程中采用任何非人道的强制手段,而是应当将自己置于与嫌疑人平等的位置,为这个程序的顺利开展提供必要的保障。更为具体地讲,当嫌疑人请求书写供述时,应当认为这是其行使诉讼权利的具体表现,是其基于诉讼主体地位、基于意志自由而以此方式进行案情陈述或辩解的体现;当出现上文所述的“必要的时候”时,《刑事诉讼法》第122条中所谓的“侦查人员也可以要犯罪嫌疑人亲笔书写供词”中所谓的“要”也不能理解为“要求”,而应当基于嫌疑人享有主体地位的考虑而理解为“交由”,或者是民法意义上的提出“要约”,从而令侦查人员能够在讯问程序无法进行或不便进行的时候通过这种方式顺利地获取嫌疑人供述。
第二,自书供述程序的启动应尊重嫌疑人尊严。“尊严理论”是实现程序正义的一个重要原因。按照该理论,程序参与者各方的利益应当受到关注,人的尊严应得到尊重。如前所述,自书供述在实践中是基于多种不同的原因而加以运用的,而某些情况下启动这种程序的原因本身就具有正当性、合理性。特别是就弥补讯问笔录的不足、特殊情形下固定供述而言,侦查人员通常都是在尊重、听取、征询嫌疑人意见的情况下由其自愿书写的。而对于嫌疑人请求自行书写供述的情况,立法规定“应当准许”,这实际上也就是对嫌疑人程序尊严的具体落实。但与此相对的是,就遏制翻供以及规避适用于讯问程序的若干限制而使用这种证据而言,很多案件中的自书供述往往却是嫌疑人在遭受侦查人员的强制之后书写的,嫌疑人在此情形下显然毫无尊严可言。换言之,基于这些原因而强制要求嫌疑人自书供述,本身就不具有正当性和合理性。为此,自书供述程序的启动应当基于上文所述的正当、合理的原因,从而避免侦查人员因不当目的而启动。对此,笔者认为,未来的侦查程序应当明确要求嫌疑人在自书供述中写明自书原因以备查,以此尽可能避免侦查人员基于不当目的而强制要求嫌疑人书写供述。如果嫌疑人不是基于正当、合理的原因而书写供述,抑或供述内容完全没有反映出自书原因,相应证据的证明力有必要得到严格限制,甚至因此而被排除。
第三,自书供述程序的运行应落实嫌疑人的诉讼权利。嫌疑人在侦查程序中享有一系列的权利,但是如果在程序运行过程中这些权利无法加以落实,那显然这样的程序不可能是公正、合理的。于是,就嫌疑人自行书写供述的程序运行而言,充分落实嫌疑人的诉讼权利十分必要,这是正当程序原则的必然要求。因此,在比照讯问程序充实嫌疑人在自书供述程序中的必要权利之后,更为重要的是切实落实这些权利。前文提到,强制性地在自书程序中推行全程录音录像制度十分必要。只有这样,才能够在目前的制度框架下尽可能地保证嫌疑人书写供述的整个过程的确是表现自然且契合本心,而不至于是在镜头下演戏。同时,应当规定关于自书供述过程的同步录音录像材料必须像讯问录音录像那样得到妥善保存,而且在后续的诉讼程序中能够为检察官、法官及辩护人所查阅。但是需要深刻地认识到,中国目前在侦查讯问程序中推行的讯问同步录音录像制度从性质上属于“权利主导模式”而非“权利保障模式”,因此不能期望仅仅通过这个制度就能落实嫌疑人在自书供述程序中的诉讼权利。比较研究发现,为了令嫌疑人的相应诉讼权利能够得到切实落实,国外一些国家通过赋予嫌疑人沉默权、律师在场权来以及推行同步录音录像制度等方式综合加以实现。这也是中国未来更为深度地改造供述程序且将自书供述程序推向正当化的必然发展方向。
第四,自书供述程序的评价应确保有效的外部监督机制。一般而言,健全监督机制是侦查活动法治化的重要保障。虽然前述三点对自书供述的良性运用至关重要,但是如果程序的启动是否尊重嫌疑人的尊严、程序的运行是否落实嫌疑人的基本权利都无法得到有效的外部评价和监督,那么相应的制度建构便会沦为空谈。比较研究表明,英美国家的正当程序原则通过法官具体的阐释,借助于严格的证据排除规则与其他程序制裁后果,赋予了程序合法性原则实质意义与执行效能。我国未来规制自书供述程序应当有针对性地建构而不是完全照搬目前主要针对讯问笔录的证据排除规则,同时强化非法证据排除规则及制裁机制的适用,从而确保外部监督机制能够有效地用于对自书供述的治理。例如上文主张,无论是基于什么原因而由嫌疑人自行书写供述,都应当由立法明确规定需在供述中由嫌疑人注明抑或由侦查人员补充注明原因,从而尽可能地避免侦查人员出于非“必要情况”的考虑而强制要求嫌疑人自行书写供述。在非法证据排除程序中,对嫌疑人自行书写供述之原因的审查便可以成为是否排除供述的一个重要的考量因素。相对而言,对讯问笔录的排除显然不用考虑这样一个特殊的问题。




